9月5日下午,中国足协突然发布一则公告,引起了球迷的热议。为中国男足公开选聘主教练,目标很明确:参加2030年世界杯!

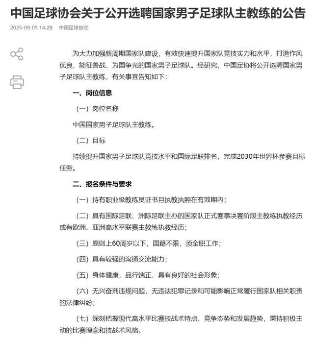
公告中提到,岗位为中国国家男子足球队主教练,目标则是持续提升国家男子足球队竞技水平和国际足联排名,完成2030年世界杯参赛目标任务。
列出了7个报名条件与要求,其中前两点为:持有职业级教练员证书且执教执照在有效期内,具备国际足联、洲际足联主办的国家队正式赛事决赛阶段主教练执教经历或有欧洲、亚洲高水平联赛主教练执教经历。
其实,这两项就足以刷掉各位球迷了~

6月27日,在带领国足冲击2026世界杯宣告出局后,伊万科维奇下课离开中国男足主教练席位,久尔杰维奇担任临时主教练。两个多月过去了,国足正式主帅人选依然没被敲定!
从这则对外公告,不难看出中国男足主教练的席位,在世界足坛教练界不是什么抢手的香饽饽,否则早就确定好人选了。
不少球迷甚至对此反应冷淡,表示:谁来都一样!

中国足球自身问题重重,青训体系长期薄弱,人才断档严重,导致国家队选材面狭窄,年轻球员难堪大用。
以当下的05后球员为例,他们本应是冲击2030世界杯的主力,和更早之前的一两批球员相比不乏亮点。但如果是与日韩澳同年龄段球员相比,无论是技术、意识还是比赛经验,都存在不小的差距。

此前看完中国U23以2-1险胜东帝汶U23这场比赛,令多少球迷无奈或愤慨。从近几年国内外赛场出现的各种迹象来看,中国足球真的到了必须改变的时候!
全世界总共就210支不同国家和地区的足球队,搞了好几十年的所谓职业化足球,结果在2025年连第195名的U23都赢得这么费劲。
和足坛最后一档国家,在条件匮乏的情况下训练出的年轻球员踢得有来有回,人家东南亚小岛国东帝汶总共就134万人!

一段对阵东帝汶前的训练视频曝光,更是引发了多少球迷的不满。场地糟糕、球员基本功糟糕、热身训练糟糕,充分显示了中国足球有多糟糕。甚至有球迷表示:绝望了!
在亚洲足坛,国足的处境愈发艰难。日本队、韩国队等传统劲旅持续进步,印尼队和越南队纷纷开启归化。
可想而知,如果接下来中国足球仍没有多少水平上的提升,在亚洲与世界的国家队排名必将进一步下滑!
现在的国足,被认为勉强处于二流末或是三流位置,等到现在这批U23球员进入成年国家队,对手那可就真是东帝汶这一档的了……

切合实际客观来看,中国男足在技战术、球员实力和比赛经验上都不占优势,面对越来越强的亚洲对手,从世界杯预选赛突围难度只会更大。
就算2030年世界杯亚洲名额有所增加,后面世界杯名额再增加,只要不是当东道主,依然不见实力提升的中国男足踢上世界杯只能是奢望!
自米卢带队征战世界杯后,国足这23年历经了16位主教练,无论是里皮和佩兰等外国教练,还是朱广沪或高洪波等本土教练,结果都不尽如人意。
中国男足彻底陷入了从换帅到期待,未达目标再换帅的恶性循环,充分消磨了球迷的热情与信任!

当然,也有球迷对此次选帅持乐观甚至恶搞态度。
正好不久前,曼联主帅三巨头集体下课,看到球迷说:干脆穆里尼奥、滕哈格、索尔斯克亚三选一吧!

总的来说,对于现阶段的中国足球而言,主教练能起到的作用甚至太过甚微,球员基础不佳和联赛水平堪忧,手中的牌实在不够大,不能指望奇迹发生。
若想踢进世界杯,需要的不只是一位合适的主教练。要有一个清晰的未来发展规划,从青训到联赛等方面进行改变,令中国足球打下能够持续进步的基础。
只有如此,才能真正看到再次踢进世界杯的希望!
